找回密码
 加入博一网

QQ登录

只需一步,快速开始

查看: 365|回复: 0

佛山6陶瓷企业获佛山高新技术进步奖

[复制链接]
发表于 2020-12-8 15:24:58 | 显示全部楼层 |阅读模式
佛山6陶瓷企业获佛山高新技术进步奖

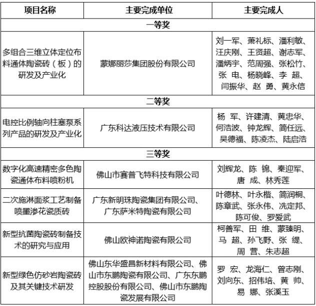
12月7日,佛山高新技术进步奖工作办公室将第三届“佛山高新技术进步奖”拟奖名单予以公示。其中,蒙娜丽莎集团股份有限公司获一等奖,广东科达液压技术有限公司获二等奖,佛山市赛普飞特科技有限公司、广东新明珠陶瓷集团有限公司、佛山欧神诺陶瓷有限公司、广东东鹏控股股份有限公司等获三等奖。

佛山6陶瓷企业获佛山高新技术进步奖

佛山6陶瓷企业获佛山高新技术进步奖
您需要登录后才可以回帖 登录 | 加入博一网

本版积分规则

关注建材之家
www.jc68.com
全国服务热线:400-0755-393
加盟咨询电话:0755-82034561
投诉建议Q Q:275171283
讨论互动QQ群:64982759
点击查看放大的二维码
报料号:jc68_com
点击查看放大的二维码
服务号:jc68-1
点击查看放大的二维码
平台移动端二维码
腾讯微博
腾讯微博
新浪微博
新浪微博

玻璃之家 | 建材头条 | 电器头条 | 水电头条 | 钢铁头条 | 防盗头条 | 板材头条 | 暖气头条 | 安防之家 | 机械头条 | 陶瓷之家 | 油漆之家 | 照明之家 | 防水之家 | 防盗之家 | 博一建材 | 卫浴之家 | 区快洞察 | 漳州建材 | 泉州建材 | 三明建材 | 莆田建材 | 合肥建材 | 宣城建材 | 池州建材 | 亳州建材 | 六安建材 | 巢湖建材 | 宿州建材 | 阜阳建材 | 滁州建材 | 黄山建材 | 安庆建材 | 铜陵建材 | 淮北建材 | 马鞍山建材 |

QQ|建材|建材网|建材之家|关于我们|手机版|联系我们|广告服务|小黑屋|博一建材网 ( 粤ICP备09089996号-4 )

GMT+8, 2026-4-17 16:46 , Processed in 0.225015 second(s), 7 queries , Redis On.

Powered by Discuz! X3.5

© 2001-2023 Discuz! Team.

快速回复 返回顶部 返回列表